Toggle light / dark theme

Get the latest international news and world events from around the world.

Log in for authorized contributors

Apple’s Historic Quarter Doesn’t Change the Need for AI Reckoning

Apple’s blockbuster holiday quarter was impressive — but it shouldn’t give cover to avoid an AI reckoning. Also: A new MacBook Pro is planned for the macOS 26.3 release cycle; the company explores a clamshell follow-up to its upcoming foldable phone; and an updated AirTag finally rolls out.

Last week in Power On: Inside Apple’s AI shake-up and its plans for two new versions of Siri powered by Gemini.

The LLM Revolution Is Over. The Physical AI Revolution Is Coming Fast

On stage at Imagination In Action’s AI Summit in Davos with John Werner, founder and CEO of Imagination In Action, Yann LeCun discusses the inevitable shift from current large language models to a new paradigm of “physical AI” based on world models. LeCun opens up about the importance of maintaining open-source research to mitigate the geopolitical risks of concentrated AI power.

Fuel your success with Forbes. Gain unlimited access to premium journalism, including breaking news, groundbreaking in-depth reported stories, daily digests and more. Plus, members get a front-row seat at members-only events with leading thinkers and doers, access to premium video that can help you get ahead, an ad-light experience, early access to select products including NFT drops and more:

https://account.forbes.com/membership/?utm_source=youtube&ut…ytdescript.

Stay Connected.
Forbes newsletters: https://newsletters.editorial.forbes.com.
Forbes on Facebook: http://fb.com/forbes.
Forbes Video on Twitter: http://www.twitter.com/forbes.
Forbes Video on Instagram: http://instagram.com/forbes.
More From Forbes: http://forbes.com.

Forbes covers the intersection of entrepreneurship, wealth, technology, business and lifestyle with a focus on people and success.

Speaking multiple languages appears to keep the brain younger for longer

A study of 86,000 adults across Europe links multilingualism to slower biological aging. Researchers found that people who speak multiple languages tend to maintain better cognitive function and physical health than their monolingual peers.

Zanidatamab in HER2-Positive Metastatic Biliary Tract Cancer: Final Results From HERIZON-BTC-01

Among adults with treatment-refractory, HER2-positive BiliaryTractCancer, zanidatamab produced sustained, meaningful clinical responses and extended survival compared to prior standards.

In patients with immunohistochemistry (IHC) 3+ tumors, response rates and overall survival were notably higher than those with IHC 2+ tumors, substantiating the use of reflex IHC testing to identify candidates for HER2-targeted therapy.

Safety remained consistent over 33 months of follow-up, and the ongoing HERIZON-BTC-302 phase 3 trial is assessing zanidatamab alongside first-line standard care in this setting.


This follow-up analysis of the phase 2 HERIZON-BTC-01 trial evaluates the efficacy, patient-reported outcomes, and safety profile of zanidatamab in patients with ERBB2-amplified biliary tract cancer with a HER2 immunohistochemistry score of 3+ or 2+ after 33 months of follow-up.

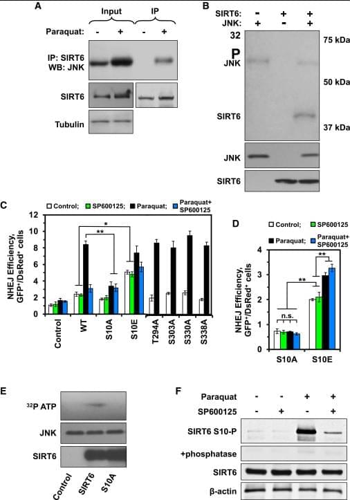
EGFR activation sensitizes trigeminal NMDA receptors to promote pain and morphine analgesic tolerance in oral cancer

Oral squamous cell carcinoma (OSCC) is a painful disease that severely impairs eating, drinking, and talking (15). Patients with OSCC are less opioid responsive and develop opioid tolerance quicker than patients with other chronic pain conditions (6, 7). Escalating doses of opioids are required as tolerance develops, causing not only severe adverse effects (6) such as addiction but also prolonged hospitalizations and increased readmission rate in patients (8). The mechanisms underlying oral cancer pain and opioid tolerance are not well understood.

Epidermal growth factor receptor (EGFR) is a member of the receptor tyrosine kinases (RTKs) subfamily named HER/ERBB that is aberrantly expressed in 80 to 100% of the OSCC cases (911). EGFR antagonism including antibodies and tyrosine kinase inhibitors (TKIs) are US Food and Drug Administration (FDA) approved to treat many cancers, including OSCC (1214). Clinical studies report pain relief in patients with neuropathic pain, including those associated with cancer after treatment with EGFR inhibitors (15, 16). Human genetic studies find associations between painful disease conditions and EGFR and its ligands, such as epiregulin, heparin-binding EGF (HB-EGF), and transforming growth factor–α (TGFα) (1719). In animal models, HB-EGF directly causes dorsal root ganglion (DRG) cell excitation and elicits pain-like behaviors, whereas epiregulin mainly works in conjunction with underlying inflammation or tissue injury to generate pain (17, 19, 20). EGFR has also been implicated in opioid tolerance in human (21) and animal studies (20, 22, 23). Although elegant mechanistic studies suggest that EGFR can activate various pathways—through the ion channel transient receptor potential vanilloid 1 (TRPV1), the kinase cascade phosphatidylinositol 3-kinase (PI3K)–AKT–mammalian target of rapamycin (mTOR), the protease matrix metalloproteinase–9 (MMP-9), or the oncogene KRAS [to tetrahydrobiopterin (BH4)]—to increase pain sensitivities in mice (17, 24), these studies were done at the spinal level of noncancer pain models. It has been shown that EGFR involvement in pain is ligand and disease dependent (17, 25, 26), which warrants the investigation of EGFR signaling both in the setting of oral cancer pain that involves the trigeminal system and in opioid analgesic tolerance.

In this study, we aimed to determine how EGFR signaling contributes to oral cancer pain and opioid tolerance. We found that EGFR activation sensitizes trigeminal ganglion (TG) neurons and enhances glutamate N-methyl-d-aspartate receptor (NMDAR) signaling, resulting in heightened cancer pain and diminished opioid analgesic efficacy. EGFR ligands abundant in the OSCC tumor microenvironment trigger calcium influx, NMDAR phosphorylation, and protein kinase C (PKC) up-regulation in TG neurons. Last, we showed that EGFR activation induces presynaptic and postsynaptic hypersensitivity of NMDARs in the trigeminal nucleus caudalis (TNc) of the brainstem. Together, these findings establish EGFR-mediated NMDAR sensitization as a central mechanism underlying oral cancer pain and opioid tolerance and highlight EGFR as a promising therapeutic target.

Higher Prevalence of Coronary Microvascular Dysfunction in Patients With HFpEF Without Obesity

Advanced psc-based strategies for leukodystrophy therapy👇

✅Pluripotent stem cell (PSC)–based technologies are opening new avenues for the treatment of leukodystrophies by combining cell replacement, gene correction, disease modeling, and drug discovery within a unified framework.

✅One major approach focuses on the development of off-the-shelf PSC-derived neural progenitor cells (NPCs). By precisely editing immune-related genes, PSCs can be engineered to evade immune rejection. Strategies include knocking out core components of HLA class I and II pathways while introducing protective molecules such as HLA-E, or selectively removing highly immunogenic HLA alleles. These modifications allow the generation of universal donor NPCs that are resistant to T cell– and NK cell–mediated killing.

✅Autologous induced pluripotent stem cell (iPSC) therapy represents a personalized treatment strategy. Patient-derived somatic cells are reprogrammed into iPSCs, followed by genetic correction of disease-causing mutations using viral vectors or CRISPR/Cas9-based editing. Corrected iPSCs are then differentiated into neural stem cells (NSCs), NPCs, or oligodendrocyte progenitor cells (OPCs) and transplanted back into the same patient, minimizing immune complications.

✅Beyond therapy, iPSC-based disease models provide powerful tools to study leukodystrophy pathogenesis. Disease-specific iPSCs recapitulate key cellular phenotypes such as impaired differentiation, lysosomal dysfunction, oxidative stress, and apoptosis. These models enable direct investigation of early developmental defects that are difficult to access in patients.

✅Corrected iPSCs restore normal cellular phenotypes, allowing direct comparison between diseased and healthy isogenic cells. This approach clarifies causal mechanisms and validates gene correction strategies at the cellular level, supporting precision medicine.

✅iPSC-derived neural systems also support advanced drug discovery platforms. By generating complex neural cultures or myelinating organoids (“myelinoids”), researchers can model neuron–glia interactions and myelination in vitro. Coupled with immunofluorescence, transcriptomics, and high-throughput screening, these systems enable systematic identification of small molecules that promote myelination or correct metabolic defects.

Scientists discover how to reactivate cancer’s molecular “kill switch”

(Farmington, Conn. – March 13, 2025) – Alternative RNA splicing is like a movie editor cutting and rearranging scenes from the same footage to create different versions of a film. By selecting which scenes to keep and which to leave out, the editor can produce a drama, a comedy, or even a thriller—all from the same raw material. Similarly, cells splice RNA in different ways to produce a variety of proteins from a single gene, fine-tuning their function based on need. However, when cancer rewrites the script, this process goes awry, fueling tumor growth and survival.

In a recent study reported in the Feb. 15 issue of Nature Communications, scientists from The Jackson Laboratory (JAX) and UConn Health not only show how cancer hijacks this tightly regulated splicing and rearranging of RNA but also introduce a potential therapeutic strategy that could slow or even shrink aggressive and hard-to-treat tumors. This discovery could transform how we treat aggressive cancers like triple-negative breast cancer and certain brain tumors, where current treatment options are limited.

At the heart of this work, led by Olga Anczuków, an associate professor at JAX and co-program leader at the NCI-designated JAX Cancer Center, are tiny genetic elements called poison exons, nature’s own “off switch” for protein production. When these exons are included in an RNA message, they trigger its destruction before a protein can be made—preventing harmful cellular activity. In healthy cells, poison exons regulate the levels of key proteins, keeping the genetic machinery in check. But in cancer, this safety mechanism often fails.

/* */