One of the most-viewed PNAS articles in the last week is “Locus coeruleus–amygdala circuit disrupts prefrontal control to impair fear extinction.” Explore the article here: https://ow.ly/yFH250Ywubb.
For more trending articles, visit https://ow.ly/tZsG50Ywubg.
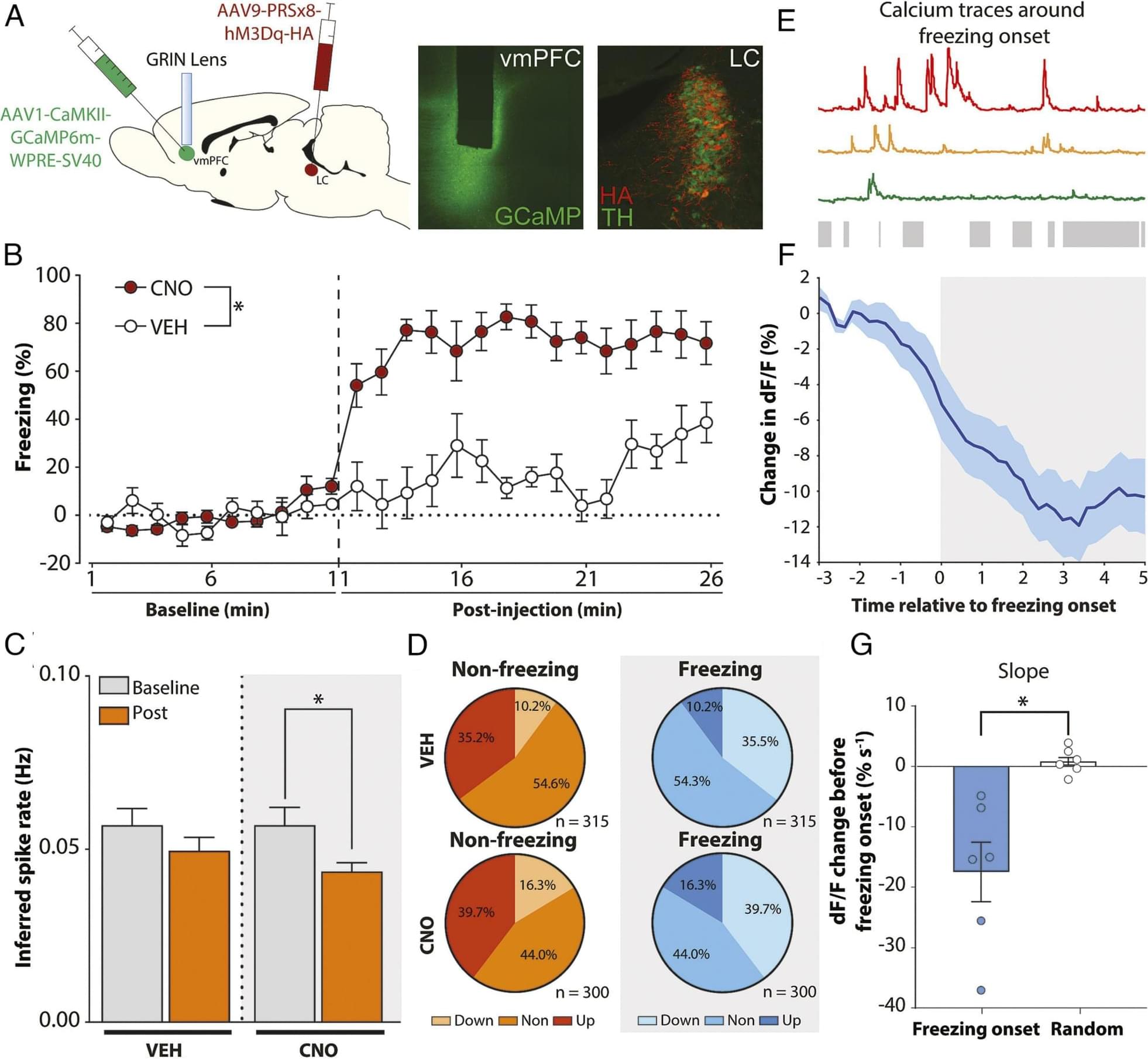
Stress undermines extinction learning and hinders exposure-based clinical therapies for a variety of neuropsychiatric disorders. In both animals and humans, dysfunction in the ventromedial prefrontal cortex (vmPFC) contributes to stress-impaired extinction, but the neural circuit by which stress modulates vmPFC function is not known. We hypothesize that locus coeruleus (LC) norepinephrine undermines extinction learning by recruiting projections from the basolateral amygdala (BLA) to vmPFC. Using a combination of circuit-specific chemogenetics and calcium imaging, we find that activation of LC noradrenergic neurons mimics a behavioral stressor (footshock), induces freezing behavior, reduces spontaneous neuronal activity in the vmPFC, impairs extinction learning, and alters the population dynamics of vmPFC ensembles.
