Ivan I. Golodnikov & team report a calmer immune response in slower autoimmune diabetes, offering insight into why some patients lose insulin production more gradually:
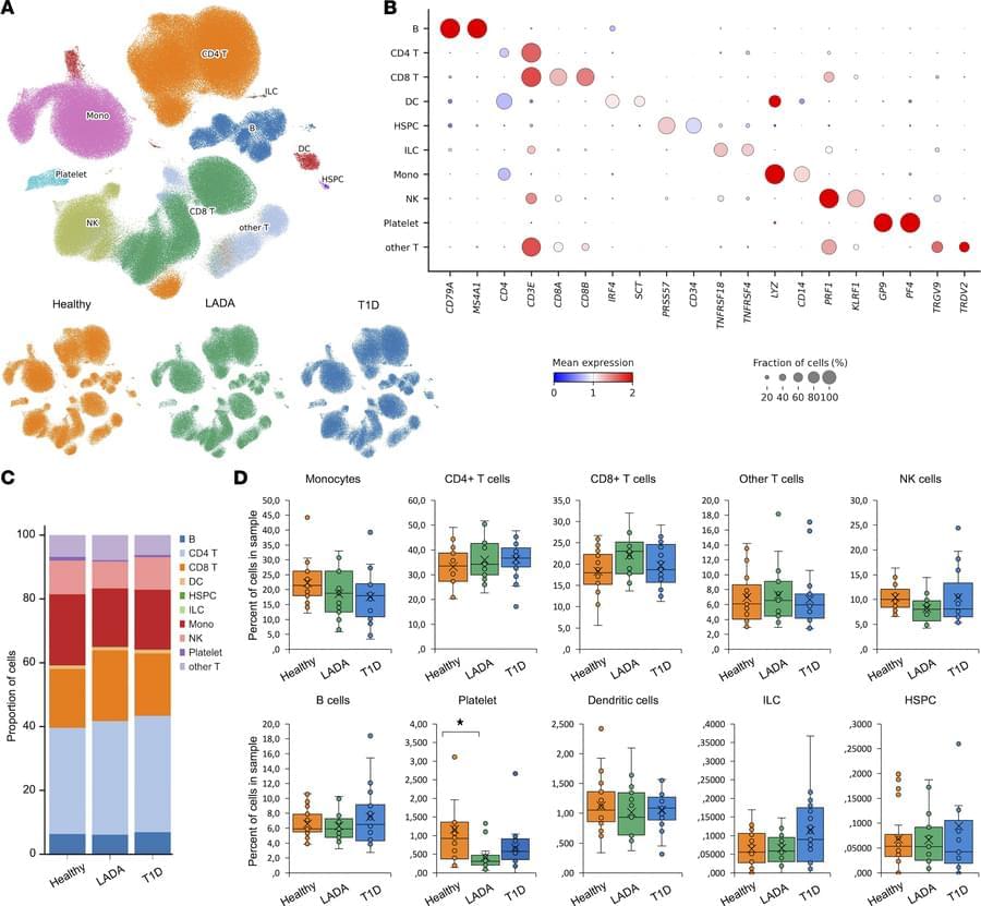
The figure shows an atlas of PBMC from healthy donors and patients with latent autoimmune diabetes mellitus (LADA) and Type1 Diabetes (T1D).
Address correspondence to: Ivan I. Golodnikov, 11 Dm. Ulyanova Street, 117,036 Moscow, Russian. Phone: 7.985.352.05.75; Email: [email protected].
Find articles by Golodnikov, I. in: | Google Scholar
1Endocrinology Research Centre, Moscow, Russia.
